2019年7月初,由世界文化名片组委会发起的2019“世界非遗盛宴”之“你最喜爱的非遗文化作品”线上人气评选正式开始,由法国WEMOVART集团和上海臻造教育科技有限公司承办,获得了中国文化管理协会传统文化产业促进委员会、法国设计师协会、法国法中经济文化教育交流协会、校园小记者活动组织委员会、中国报道《特别关注》、北大纵横管理咨询集团、比投微榜等单位的大力支持。
“世界文化名片”肩负着对全球各民族的人类文明根文化符号群(文字、音乐、艺术、服饰、图腾等)系统性挖掘整理、传播推广、传承创新的重要使命。旨在通过书籍出版、教育培训、非遗传承与创新、品牌孵化、IP 打造、产业集聚、公益活动等方式,将具有地域性、民族性、活态性、流变性、不可再生性的非物质文化遗产悄然流逝传承下去,保住人类的根与魂。
参评作品欣赏(由参评人提供)
本次活动在全球范围内征集各国非遗文化作品,并进行线上展示和网民投票。据统计,7月23日开始,截止到8月11日18:00,为期20天的投票期内,共有46件作品参评,线上评选榜的支持量(投票数)达270763,浏览量达191434,转发量为2565,参与投票的微信数达10602人次。本次参评的所有非遗项目也获得了网易自媒体1000+推荐量,微博14170阅读量,官方微信公众号同步发布的非遗宣传介绍,也累积获得784关注人数,各项非遗项目宣传图文共获得微信朋友圈8000+次的阅读数。
参评作品欣赏(由参评人提供)
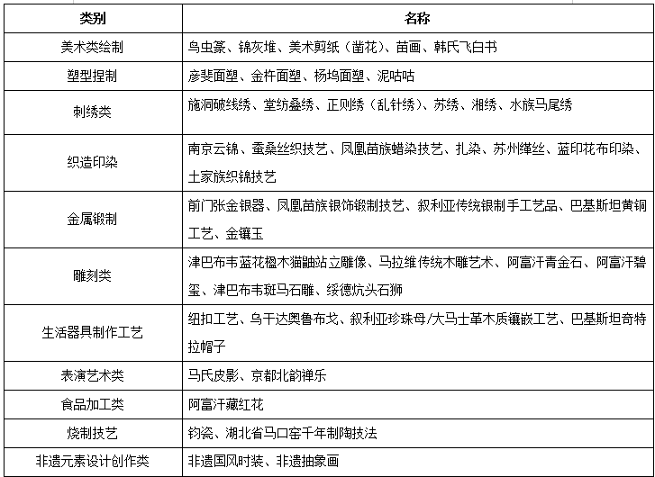
此次活动的参评作品主要涉及十一大类,如表:


参评作品欣赏(由参评人提供)
世界文化名片组委会始终专注于“国际化”路线,该活动也是最早专注于海外平台宣传的非遗项目,通过Facebook搭建传播网络,Instagram发布非遗图片,Twitter发布非遗短讯,获得了不少各国网民的关注、点赞和转发。并在超过十家海外媒体上发布了同步新闻消息。
参评作品欣赏(由参评人提供)
接下来,世界文化名片组委会将携手众多顶尖非遗大师以及国内外设计师,在挖掘整理工作的基础上,开展跨界合作,通过各种方式呈现在国际舞台。

参评作品欣赏(由参评人提供)
10月8日,2019新时代•Elite世界精英模特大赛中国区总决赛将在北京隆重举行,评选出的男女冠军获得者将有幸身着南京云锦华服亮相舞台(由南京云锦木机妆花手工织造技艺-国家级代表性传承人-金文大师亲手制作完成),实现了世界非物质文化遗产与时尚的完美结合。

图片由Elite世界精英模特大赛中国区组委会提供
目前,世界文化名片组委会已与南京云锦传承人金文老师,“苏作”红木雕刻传承人陈忠林老师,故宫博物院名家缂丝作品复制专家王金山老师,著名刺绣艺术家赵红育老师,国家级研究员级高级工艺美术师钟锦德老师,“正则绣”第三代传人吕存老师,达成初步合作共识,将在各位老师的专业指导的同时,呼吁更多年轻人参与其中,注入新鲜血液,重现非遗的当代活力与风采!

部分图片来自于网络
同时,世界文化名片组委会也将整合国际资源优势、金融投融资、电商、新媒体平台、依靠自身的国内外专业运营团队,对非遗进行品牌的深度孵化,转型升级,实现从包装设计到品牌推广,从金融融资到渠道销售的运营闭环,推动非遗文化的产业化发展。
下一篇:没有了
合作伙伴
友情链接